1、在本网发布项目信息请先注册成企业会员;
2、项目内容请发到专用邮箱内,邮件主题请注明“项目招商”,我们会在24小时内审核并发布在本网上;
咨询电话:15000821357/15026458986(同微信号)
联系人:陈诚 先生
专用邮箱:291005212@qq.com
——“第二届反刍动物大会暨2019年规模化牧场可持续发展高峰论坛”



报名链接:
http://weixin.caaa.cn/index.php?g=Wap&m=Custom&a=index&token=aebztg1447207936&id=43会议时间:2019年3月27~29日(3月27日全天报到)
会议地点:济南铂尔国际酒店
会议主题:协同、创新、绿色、融合
会议内容:
(一)奶业高峰论坛(乳房炎防控、智慧牧场、牧场金融)
(二)肉牛高峰论坛(大数据诊疗、精准饲喂、犊牛育肥)
(三)羊业高峰论坛(分段盈利模式、精准营养、疾病防治)
(四)互动论坛
1.草畜融合—论粗饲料高效利用;
2.绿色发展—粪污还田综合利用;
3.可持续发展—抗菌药减量和替代;
(五)展览展示、新产品发布、贸易洽谈、参观交流
反刍动物大会的核心是什么?
新鲜、安全
南京卫岗乳业作为会议独家冠名商,特别在会议期间宣传优质鲜奶8小时到家的理念,进一步扩大消费者的认知和提升对国产乳制品、畜产品的消费信心。
为什么要召开反刍动物大会?
近年来,随着我国畜牧产业结构调整,反刍动物事业得到快速发展,养殖技术、规模化程度和机械化水平不断提升。中央明确提出了优化养殖空间,大力推进绿色健康养殖的发展方向,反刍动物行业面临着新形势新任务新要求。
今后一个时期,我国草食畜牧业发展要遵循创新、协调、绿色、开放、共享的发展理念,抓好良种繁育体系建设、标准化规模养殖、饲草料生产基础、质量安全监管与疫病防控和新型业态健康发展等五大重点任务。以肉牛、肉羊、奶牛为重点,以转变发展方式为主线,以提高产业效益和素质为核心,坚持种养结合,优化区域布局,加大政策扶持,强化科技支撑,推动草食畜牧业可持续化发展。
为大力推动行业高质量发展,加快生产方式转变,重构新型农牧关系,在中国畜牧业协会、中国奶业协会支持下,反刍动物大会专委会将于2019年3月27-29日在山东省济南市举办第二届反刍动物大会暨2019年规模化牧场可持续发展高峰论坛。
会议热点内容有哪些?
会议围绕当前热点问题(环保、经济、疾病、大数据)、邀请了国内专家与牧场直接对话,以奶牛、肉牛、肉羊为重点,邀请国内外科研一线专家、应用实战专家,交流探讨在反刍动物营养保健、疾病防治、健康环保和智慧养殖等方面取得的重大成果。
为牧场提供相关政策及要求解读、多元化解决方案,会议设置奶牛、肉牛、羊业三个分论坛,以及企业展览展示、新产品推介、贸易洽谈、牧场参观交流活动。
会务组联系方式
反刍动物大会组委会
地址: 北京市昌平区西三旗龙旗广场D座612房间
邮编: 100096
会务组联系人:
王 琳:15998142830
李 倩:15840472444
娄 威:13810810790
邮 箱:273777297@qq.com
孟 雪:13381350341
朱崇江:13521566628
电 话:010-82694437
邮 箱:34440893@qq.com
会议组织单位有哪些?
主办单位:
反刍动物专委会
承办单位:
北京知胜行久文化科技有限公司
支持单位:
中国奶业协会
中国畜牧业协会
荷兰禾众基金会
澳洲肉类及畜牧业协会
中国农业科学院北京畜牧兽医研究所
中爱奶业科学技术中心
奶牛产业技术体系北京市创新团队
北京低碳农业协会
河北现代农业产业技术体系奶牛产业创新团队
天津市奶牛产业技术体系创新团队
冠名单位:
南京卫岗乳业有限公司
协办单位:
北京大鹰美尔农牧科技有限公司
赞助单位:(排名不分先后)
中国牧工商集团有限公司
济南佳宝乳业有限公司
长春博瑞农牧集团股份有限公司
北京英惠尔生物技术有限公司
北京中农华正兽药有限责任公司
山东庆丰牧业科技有限公司
山东健源生物科技有限公司
媒体支持:
CCTV—7、中国畜牧业信息网、网易、中国奶业协会信息网、中国畜牧网、荷斯坦杂志、乳业时报、中国乳业、中国奶牛、中国牛业网、中国羊业网
行业支持:(排名不分先后)
现代牧业(集团)有限公司
内蒙古圣牧高科牧业有限公司
内蒙古优然牧业有限责任公司
上海光明牧业有限公司
北京首都农业集团有限公司
澳亚现代牧场有限公司
原生态牧业有限公司
中地畜牧科技集团有限公司
内蒙古富源牧业有限公司
宁夏农垦贺兰山奶业有限公司
河北澳乐牧业有限公司
重庆恒都农业开发有限公司
上海品尚食品有限公司
北京雄特牧业有限公司
澳美新(天津)进出口有限公司
新澳(北京)进出口有限公司
浙江澳舟牛业有限公司
北京鑫茂华商进出口有限公司
维拉德公司
深圳市牧国科技投资有限公司
中澳达博东海农牧发展有限公司
江苏乾宝牧业有限公司
内蒙古杜美牧业有限公司
天津奥群牧业有限公司
衡水志豪畜牧科技有限公司
甘肃中盛华美羊产业发展有限公司
甘肃武威普康养殖有限公司
内蒙古青青草原牧业有限公司
河南中鹤集团
甘肃中天羊业股份有限公司
山东临清润林牧业有限公司
陕西黑萨牧业有限公司
内蒙古赛诺草原羊业有限公司
乾安志华种羊繁育有限公司
朝阳市朝牧种畜场
往届会议盛况?





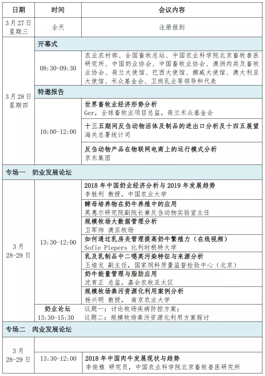
会议须知
一、会议日程
(一)国际商务交流酒会(邀请制)
1.时间:3月27日 下午15:00-17:00
2.内容:商务洽谈、企业文化介绍、国学讲座、办公室健康瑜伽、民族乐器表演、品尝牛羊肉制品、牛奶、冷餐交流等。
3.参会人员:行业领导、协会代表、外国使馆代表、亚投行代表、京东代表、沃尔玛代表、禾众基金代表、国内外专家、大型牧场代表、参展商代表、国际友人等。
(二)第二届中国可持续肉类圆桌会议
1.时间:3月28日 下午13:00-17:00
2.内容:讨论可持续发展标准、可持续发展策略、会员介绍等。
3.参会人员:协会代表、外国使馆代表、亚投行代表、京东代表、沃尔玛代表、禾众基金代表、国内外专家、大型企业代表等。
(三)中澳活畜商品育肥牛进口到岸屠宰研讨会
1.时间:3月28日 下午13:00-17:00
2.内容:讲解商品育肥肉牛进口政策、注意事项、到岸屠宰、销售方式等。
3.参会人员:海关总署代表、行业主管部门代表、中国畜牧业协会、澳洲肉类及畜牧业协会、国内外大型企业代表、澳大利亚使馆代表等。
(四)企业新产品发布会(参展企业免费发布,名额有限、提前报名)
1.时间:3月28-29日
2.内容:新技术推广、新成果展示、新产品发布、新客户招募、新资源共享等。
3.参会人员:协会代表、大型企业代表、牧场代表等。
(五)牧场参观交流
1.时间:3月30日 上午8:30
2.地点:山东庆丰牧业,论坛结束后,大会安排示范场观摩学习,学习牧场成熟的管理模式、饲养技术、繁殖技术等,学以致用,提升自身能力素质。
(六)反刍动物大会
部分会议内容及日程(以正式会议日程为准)


注:具体会议日程以报到时的会议指南为准
二、报到地点
地点:济南铂尔国际酒店
地址:济南市天桥区济泺路75号
电话:0531-55855555
三、参会人员
中国奶业协会、中国畜牧业协会会员,国内外反刍动物行业及相关的牧草、兽药、生物制品、饲料、添加剂、器械设备、检测等行业的生产、加工、贸易等企业的技术、行政、管理人员,畜牧行业教学、科研、管理人员,各地畜牧企事业单位、行业协会、相关媒体等各界人士。
四、会议费用
1、会议费(含餐费以及听课证、会刊、手提袋资料):1500元/人;交通费和住宿费自理。
注:中国奶业协会、中国畜牧业协会会员参会会议费8折优惠。
2、会议展位
大会期间,会议室内、外设置了展位,展位费6500元/个。
户 名:北京知胜行久文化科技有限公司
开户行:招商银行北京通州支行
帐 号:110930224510906
3、会议住宿统一安排,住宿费、旅差费等自理。
五、参会办法及须知
1、请参会人员填写回执(见附表)报名,以电子邮件、信函邮寄的方式传至反刍动物大会组委会。
2、参会人员务必预定房间,以保证住宿安排。
附表一:

附表二:
